首页
关于
服务
合作
经验
案例
招聘
联络
商标转让
新闻 · 中心
CASE
经验分享
司法实践
发布时间:2026-02-28
摘自:亚佳知识产权
中国商标注册全流程及资料简介
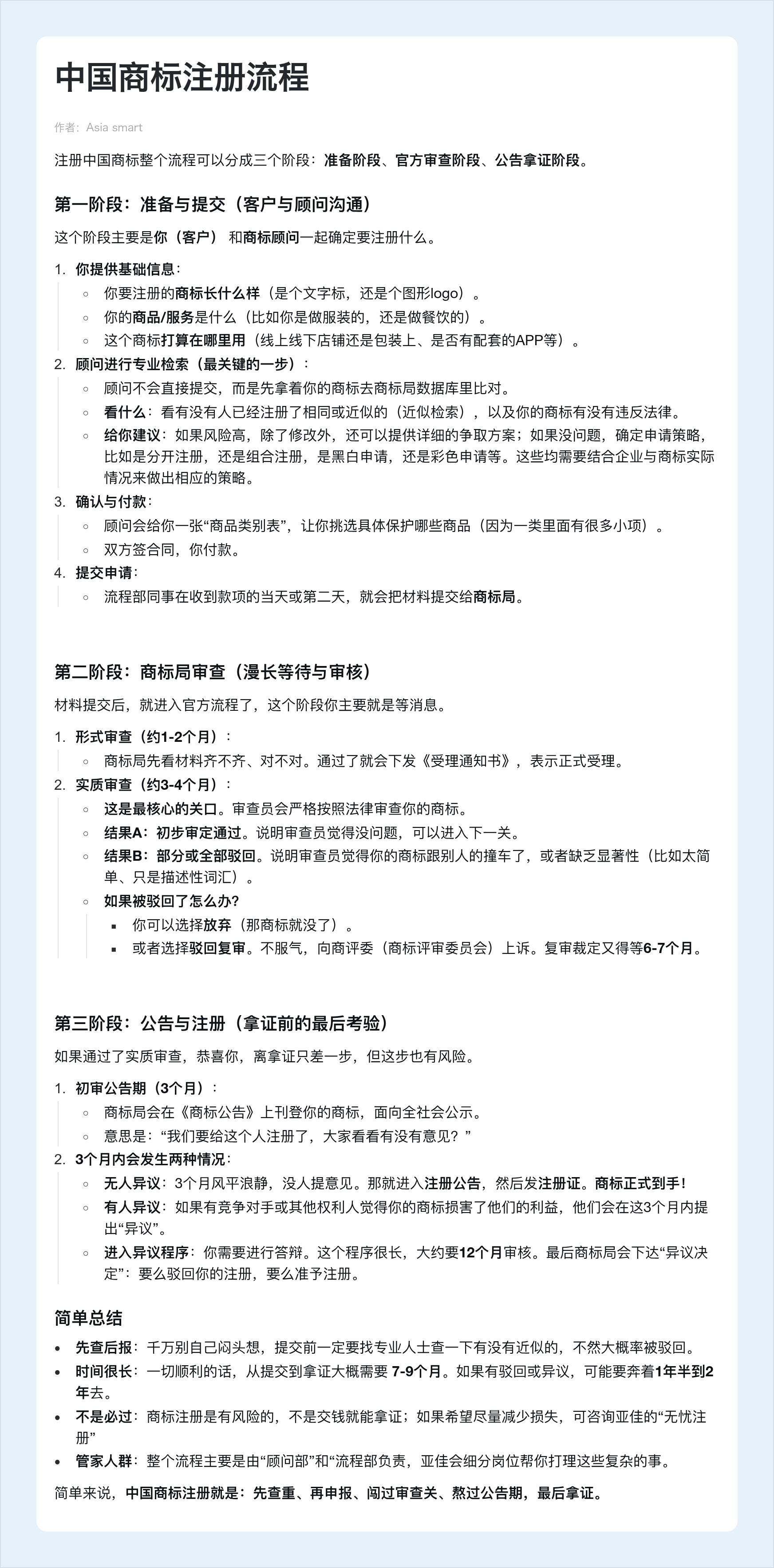
一、中国商标注册流程
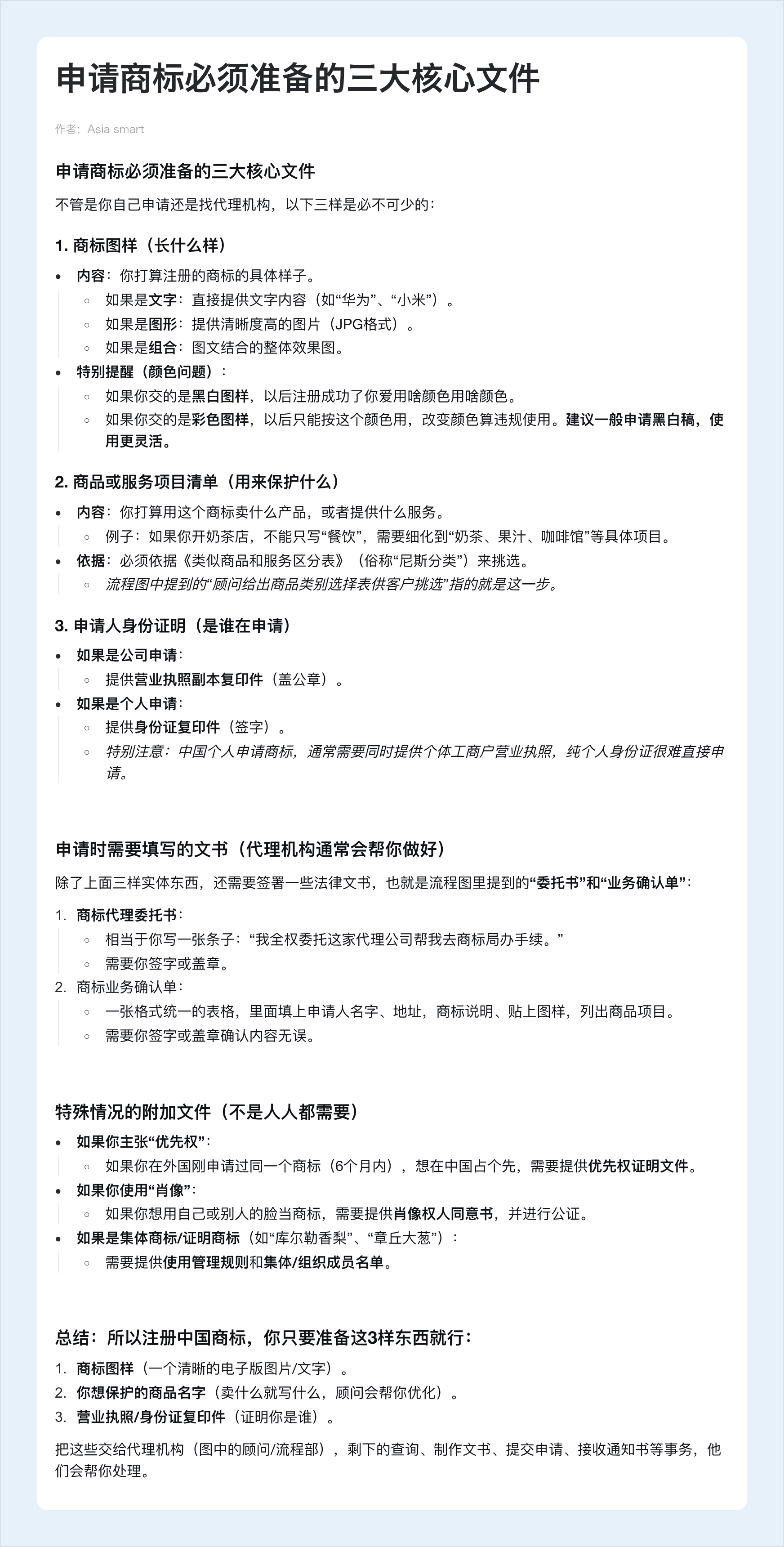
二、申请商标必须准备的三大核心文件
上一篇:商标续展必读:程序、费用与关键风险提示
下一篇:7步法选靠谱商标代理,照做就行(下集)
最新动态
中国企业出海商标风险全
2026-04-15
重视商标注册中商品项目
2026-04-01
亚佳的“商标无忧注册”
2026-03-12
12种无效注册商标的理由
2026-03-12
国际注册之日本篇:日本
2026-03-12